太阳集团tyc539MACAU
欢迎访问
太阳集团tyc539MACAU
手机版
热门搜索:
×
搜索过于频繁,请输入验证码
网站首页
太阳简介
学院概况
党政成员
历任领导
组织机构
学院工会
系室设置
机构设置
办公电话
人才培养
本科专业设置
本科培养
硕士培养
科学研究
研究项目
学术论文
表彰奖励
出版著作
学术活动
技术转让
师资队伍
硕士生导师
教授
副教授
讲师
太阳集团
组织机构
政策法规
党建活动
党员学习
教学工作
教学通知
教研成果
学生工作
组织机构
团学工作
学习实践
学科竞赛
辅 导 员
资料下载
您的位置:
首页
>
教学工作
>
教研成果
>
详细内容
教研成果
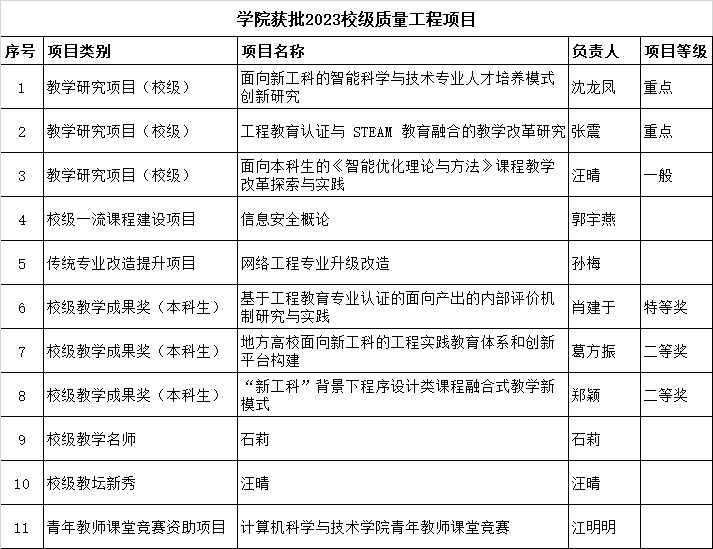
学院获批2023年校级质量工程项目
来源:
发布时间:2024-10-24 10:40:24
浏览次数:
次
【字体:
小
大
】
终审:太阳集团tyc539MACAU
分享到:
【打印正文】
×
用户登录
登 录
|
账号密码登录
成功登录后,
保持登录状态
忘记密码?
用户登录